
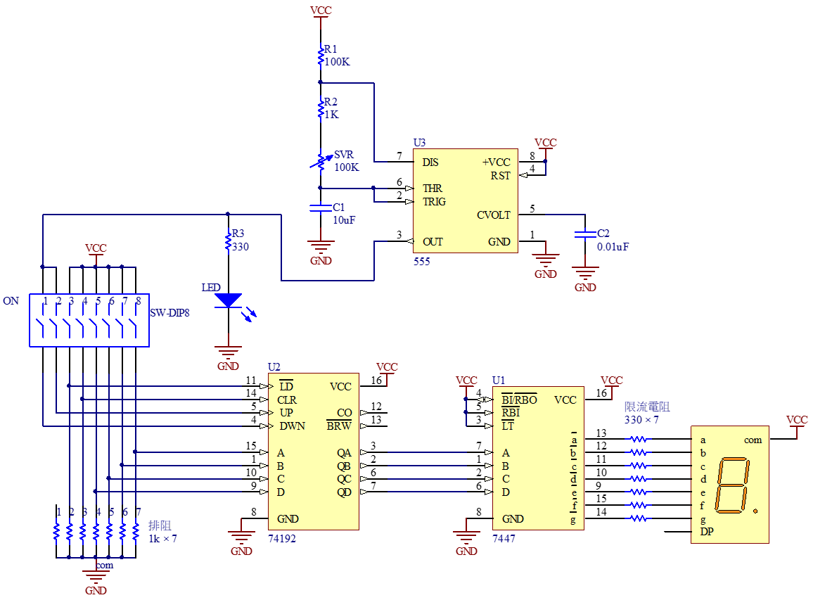
555無穩態輸出工作原理

555的工作電壓可在4.5V到15V之間,本次實習VCC設定為5V,並以無穩態模式操作,輸出的連續方波作為74192上下數計數器的時脈(clock)輸入。

74192是一種4位元二進制數的上下數計數器,主要接腳功能如下:
- 時脈輸入(Clock):僅能擇一接到上數或下數的位置。
- 上數(UP):74192會從當前值開始遞增,每次時脈到來時,計數器的值增加 1。
- 下數(DOWN):74192會從當前值開始遞減,每次時鐘脈衝到來時,計數器的值減少 1。
- 無時脈輸入時,停止計數。
- 預置輸入(Preset)
- 計數器的初始值可透過DCBA這4個接腳進行預設。
- 預設加載(Load)
- 低態動作,當LOAD接腳為LOW時,預置的DCBA初始值將被加載到計數器的輸出。
- 當LOAD接腳為HIGH時,上下數計數才能有效動作。
- 計數器輸出(Output)
- QD、QC、QB和QA這4個接腳為輸出。
- 清零輸入(Clear)
- 高態動作,當CLR接腳為HIGH時,可強制計數器的輸出為 0。
- 進位輸出(Carry Out)
- 向上計數時,若計數器發生了進位,CO接腳會輸出低態信號
- 借位輸出(Barrow Out)
- 向下計數時,若計數器發生了借位,BO接腳會輸出低態信號。
範例:可預設初始值的上下數計數器。

參考結果: