Skip to content
2026-03-29 星期日
漢之民也
漢風唐韻,千年古道傳文明;民富國強,萬里江山展宏圖。
首頁
微處理機實習
程式設計實習
電子學實習
電子學
推甄實作
學習歷程檔案
Menu
Search
Close
首頁
微處理機實習
程式設計實習
電子學實習
電子學
推甄實作
學習歷程檔案
搜尋關鍵字:
Close search
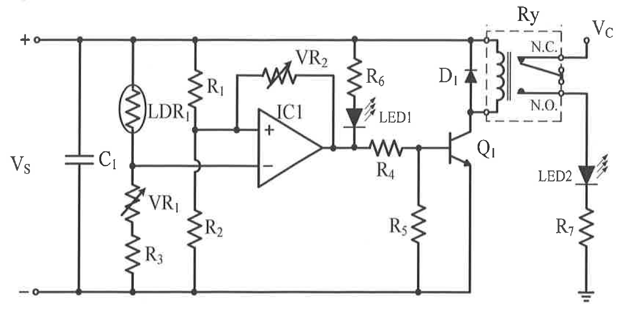
CdS + Op amp + Relay 北科大推甄實作
2025-03-26
2025-05-21
hanmin
112、109、108、107、104臺北科技大學推甄實作試題
試題解說:
實驗結果:
文章導覽
Previous:
RC相移振盪器、韋恩電橋振盪器、石英晶體振盪器
Next:
學習歷程檔案參考作品